北理工学子在第十一届全国大学生信息安全竞赛中再创佳绩
发布日期:2018-08-06 供稿:计算机学院 摄影:计算机学院
编辑:王雪 审核:奚英伦 阅读次数:
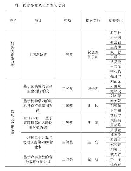
7月29日,第十一届全国大学生信息安全竞赛在武汉大学落下帷幕。由我校计算机学院副院长祝烈煌带队,张子剑、沈蒙、王安、徐畅、礼欣指导的参赛队伍再次取得佳绩,共获“创新实践能力赛”(以下简称“创新赛”)一等奖、网络安全创新单项奖;“信息安全作品赛”(以下简称“作品赛”)二等奖3项、三等奖2项。
全国大学生信息安全竞赛由中央网信办网络安全协调局、教育部高教司指导,教育部高等学校信息安全专业教学指导委员会主办,旨在选拔、推荐优秀信息安全专业人才,培养学生的创新意识与团队合作精神,提高大学生的信息安全技术水平、创新实践与综合设计能力,推动我国高校信息安全专业建设,促进信息安全课程体系、教学内容和方法的改革,加强校企对接。

第十一届全国大学生信息安全竞赛由武汉大学、清华大学承办,两百余所高校参加比赛,参赛队伍842支,参与人数超过3000人。大赛分为“作品赛”和“创新赛”两个部分,其中参与本届大赛“作品赛”的104所高校,共有461支队伍提交了参赛作品,经过初赛后最终202支队伍入围决赛,我校参赛的5只队伍共获得二等奖3项、三等奖2项。“创新赛”初赛阶段吸引了来自203所高校的348支队伍参与,数量达到该竞赛历史最高水平。来自我校计算机学院、网络安全俱乐部的学生共同组建的“北理工的饿龙”战队,经过跨度近三个月的线上赛、八个赛区半决赛的激烈比拼,成功跻身线下决赛,在现场经12小时的激烈比拼,成功揽获一等奖。

计算机学院高度重视信息安全方向人才培养工作,投入多名老师开展竞赛指导工作,为学生搭建了良好学习平台,着力培养学生创新意识、团队合作精神,提高信息安全技术水平和综合设计能力。在全国大学生信息安全竞赛中,我校学子已经连续多年获得优异成绩,展现了扎实的专业技术基础、良好的精神面貌和开拓创新、精益求精的理念。
附参赛队伍及获奖信息:
